OwlMark
Machine learning and computer vision assisted optical marking recognition platform.

A sample exam page where professors can view graded exams and overall scores.

A snapshot of an exam graded with the OMR system.

Snapshot of the computer vision training outputs.

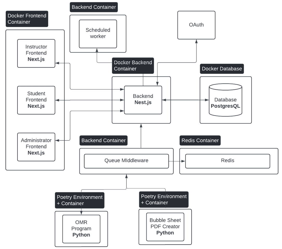
Architecture diagram for the project.
PROJECT
OwlMark
YEAR
2024
DESCRIPTION
For our computer science capstone project, my team and I developed an Optical Mark Recognition (OMR) application to help our clients efficiently create and grade bubble sheet exams, to replace their existing legacy system. The application serves instructors, students, and administrators.
Instructors can create courses, enroll students, generate custom bubble sheets, schedule exams, submit answer keys, process grades, review statistics, and manage exam visibility. Students can enroll, view upcoming exams, access annotated results, and request re-evaluations. Administrators manage user roles, courses, and semesters, with automatic archival for compliance with UBC data standards.
Our system’s key value lies in its pre-trained OMR model, which accurately reads bubble sheets without manual configuration. It supports UBC templates and employs a containerized, queue-based processing approach, enabling multiple simultaneous grading jobs for a seamless, automated experience.
This project was highly successful, with our client selecting our team's solution over other competitors. This gave us the opportunity to deploy the system into production and earned us the highest grade in the capstone course.
ORGANIZATIONS
The University of British Columbia
TECH
front-end
back-end
optical marking
© 2025 Francisco Perella-Holfeld